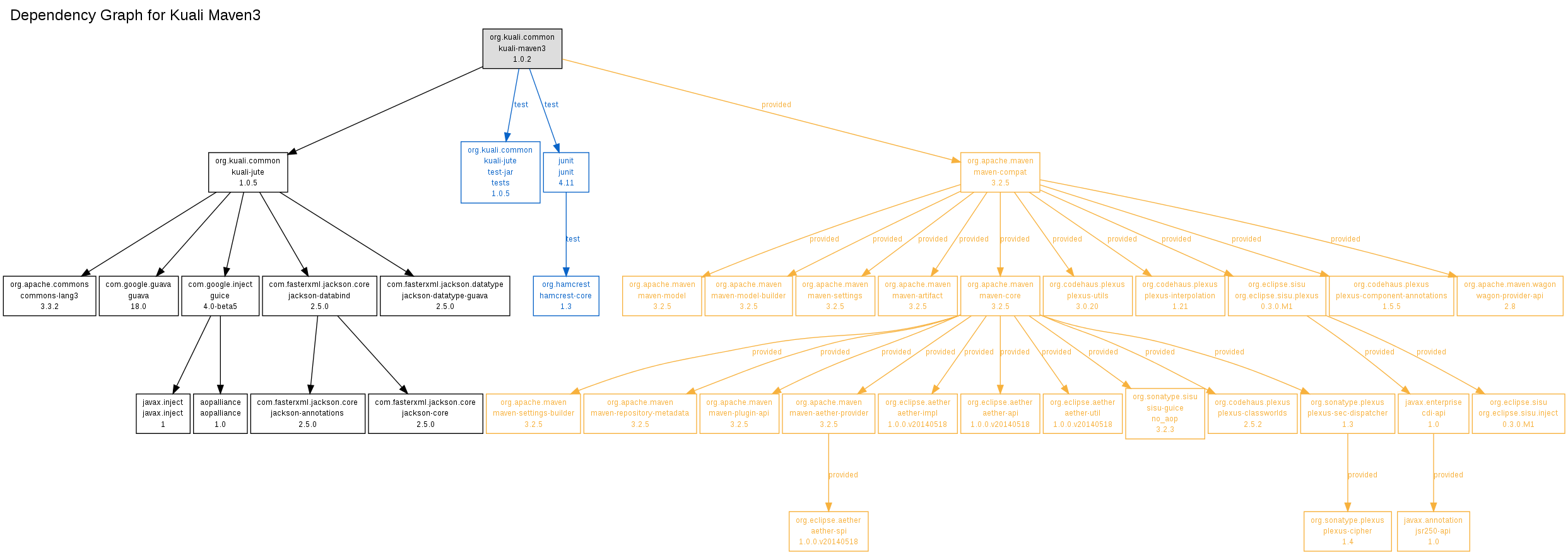
Project Dependency Graphs

direct

These are the dependencies declared in this project's pom

TypeGraphsDescription
alllinkedflatThese are the dependencies of the project for all scopes.
compilelinkedflatThese dependencies are required for compilation. They are available in all classpaths of the project and are also propagated as transitive dependencies to projects that depend on this project
testlinkedflatThese dependencies are only required to compile and run unit tests for the application
providedlinkedflatSimilar to compile, but with the expectation that the JDK or a container will provide the dependency at runtime. These dependencies are only available on the compilation and test classpaths, and are not transitive.

transitive

These are the dependencies declared in this project's pom plus any transitive dependencies of those dependencies.

TypeGraphsDescription
alllinkedflatThese are the dependencies of the project for all scopes.
compilelinkedflatThese dependencies are required for compilation. They are available in all classpaths of the project and are also propagated as transitive dependencies to projects that depend on this project
testlinkedflatThese dependencies are only required to compile and run unit tests for the application
providedlinkedflatSimilar to compile, but with the expectation that the JDK or a container will provide the dependency at runtime. These dependencies are only available on the compilation and test classpaths, and are not transitive.

kuali

Dependencies on Kuali projects

TypeGraphsDescription
directlinkedflatDirect dependencies on Kuali projects
transitivelinkedflatTransitive dependencies on Kuali projects